2040 S Hamilton Rd
2040 S Hamilton Rd
Columbus, OH 43232
Highlights
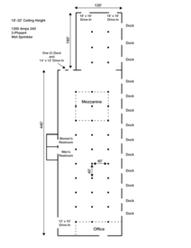
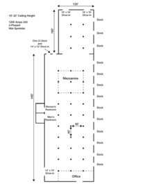
- Industrial Warehouse For Sale
- 89,760 SF Main Warehouse
- Plus 7% Cap Rate
- National Credit Tenant
- 14 Dock-Doors
- 4 Drive-In Doors
- Situated on 7 Acres
- 18' - 22' Ceiling Height
- Outdoor Trailer Storage
- Zoned Manufacturing (M1)
- Convenient Access to I-70 and I-270
Description
2040 S Hamilton Road offers a prime opportunity for sale, featuring a sprawling 89,760 square foot main warehouse building all situated on 7 acres. The property includes an 18'-22' foot ceiling height, ensuring ample vertical storage space. The warehouse also includes 14 dock doors and 4 drive-in doors. Outdoor trailer storage adds further utility to this property, while its Manufacturing (M1) zoning classification accommodates a range of industrial and commercial uses. With the added advantage of convenient access to major transportation arteries like I-70 and I-270, this property is a strategic location for businesses seeking efficient connectivity and growth potential.
2040 S. Hamilton Road is located East of Downtown Columbus. The property provides convenient access to nearby travel routes including I-70 and I-270.
Documents
2060 S Hamilton Rd- Lease Flyer2040 S Hamilton Rd- Investment Sale Flyer

